SLVSDI1B April   2016  – June 2016 TPS7B4254-Q1

PRODUCTION DATA.  

  1. Features
  2. Applications
  3. Description
  4. Revision History
  5. Pin Configuration and Functions
  6. Specifications
    1. 6.1 Absolute Maximum Ratings
    2. 6.2 ESD Ratings
    3. 6.3 Recommended Operating Conditions
    4. 6.4 Thermal Information
    5. 6.5 Electrical Characteristics
    6. 6.6 Typical Characteristics
  7. Detailed Description
    1. 7.1 Overview
    2. 7.2 Functional Block Diagram
    3. 7.3 Feature Description
      1. 7.3.1 Short-Circuit and Overcurrent Protection
      2. 7.3.2 Integrated Inductive Clamp Protection
      3. 7.3.3 OUT Short-to-Battery and Reverse-Polarity Protection
      4. 7.3.4 Undervoltage Shutdown
      5. 7.3.5 Thermal Protection
      6. 7.3.6 Regulated Output (OUT)
      7. 7.3.7 Adjustable Output Voltage (FB and ADJ)
        1. 7.3.7.1 OUT Voltage Equal to the Reference Voltage
        2. 7.3.7.2 OUT Voltage Higher Than Reference Voltage
        3. 7.3.7.3 Output Voltage Lower Than Reference Voltage
    4. 7.4 Device Functional Modes
      1. 7.4.1 Operation With VIN < 4 V
  8. Application and Implementation
    1. 8.1 Application Information
    2. 8.2 Typical Applications
      1. 8.2.1 Application With Output Voltage Equal to the Reference Voltage
        1. 8.2.1.1 Design Requirements
        2. 8.2.1.2 Detailed Design Procedure
          1. 8.2.1.2.1 Input Capacitor
          2. 8.2.1.2.2 Output Capacitor
        3. 8.2.1.3 Application Curve
      2. 8.2.2 High-Accuracy LDO
  9. Power Supply Recommendations
  10. 10Layout
    1. 10.1 Layout Guidelines
    2. 10.2 Layout Example
  11. 11Device and Documentation Support
    1. 11.1 Receiving Notification of Documentation Updates
    2. 11.2 Community Resources
    3. 11.3 Trademarks
    4. 11.4 Electrostatic Discharge Caution
    5. 11.5 Glossary
  12. 12Mechanical, Packaging, and Orderable Information

Package Options

Mechanical Data (Package|Pins)
Thermal pad, mechanical data (Package|Pins)
Orderable Information

1 Features

  • Qualified for Automotive Applications
  • AEC-Q100 Qualified With the Following Results
    • Device Temperature Grade 1: –40°C to 125°C Ambient Operating Temperature Range
    • Device HBM ESD Classification Level 3A
    • Device CDM ESD Classification Level C6
  • –40-V to 45-V Wide Input-Voltage Range (Maximum)
  • Output-Voltage Adjust Range: 2 V to 40 V
  • 150-mA Output Current Capability
  • Very Low Output-Tracking Tolerance, ±4 mV
  • 160-mV Low-Dropout Voltage When IOUT = 100 mA
  • Low Quiescent Current (I(Q)):
    • < 4 µA When ADJ = LOW
    • 60 µA Typical at Light Load
  • Extremely Wide ESR Range
    • 10-µF to 500-µF Ceramic Output Capacitor
    • ESR Range from 1 mΩ to 20 Ω
  • Reverse Polarity Protection
  • Current-Limit and Thermal-Shutdown Protection
  • Output Short-Circuit-Proof to Ground and Supply
  • Inductive Clamp at OUT Pin
  • 8-Pin SO PowerPAD™ Package With Exposed Thermal Pad

2 Applications

  • Off-Board Sensor Supply
  • High-Precision Voltage Tracking
  • Power Switch for Off-Board Load

3 Description

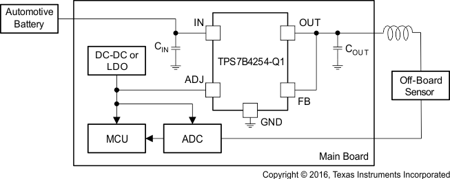
For automotive off-board sensors and low-current off-board modules, the power supply is through a long cable from the main board. In such cases, protection is required in the power devices for the off-board loads to prevent the onboard components from damage during a short to GND or short to battery caused by a broken cable. Off-board sensors require a power supply as consistent as that for onboard components to secure high accuracy of data acquisition.

The TPS7B4254-Q1 device is designed for automotive applications with a 45-V load dump. The device can either be used as one tracking low-dropout (LDO) regulator or as a voltage tracker to build one closed power loop for off-board sensors with an onboard main supply. The output of the device is accurately regulated by a reference voltage at the ADJ pin.

To provide an accurate power supply to the off-board modules, the device offers a 4-mV ultralow tracking tolerance between the ADJ and FB pins across temperature. The back-to-back PMOS topology eliminates the need for an external diode under a reverse-polarity condition. The TPS7B4254-Q1 device also includes thermal shutdown, inductive clamp, overload, and short-to-battery protection to prevent damage to onboard components during extreme conditions.

Device Information(1)

PART NUMBER PACKAGE BODY SIZE (NOM)
TPS7B4254-Q1 SO PowerPAD (8) 4.89 mm × 3.90 mm
  1. For all available packages, see the orderable addendum at the end of the data sheet.

Typical Application Schematic

TPS7B4254-Q1 typ-app-sch_SLVSDI1.gif