SLLS545G November   2002  – October 2015 SN55HVD251 , SN65HVD251

PRODUCTION DATA.  

  1. Features
  2. Applications
  3. Description
  4. Revision History
  5. Pin Configuration and Functions
  6. Specifications
    1. 6.1  Absolute Maximum Ratings
    2. 6.2  ESD Ratings
    3. 6.3  Recommended Operating Conditions
    4. 6.4  Thermal Information
    5. 6.5  Supply Current
    6. 6.6  Electrical Characteristics: Driver
    7. 6.7  Electrical Characteristics: Receiver
    8. 6.8  VREF-Pin Characteristics
    9. 6.9  Power Dissipation Characteristics
    10. 6.10 Switching Characteristics: Driver
    11. 6.11 Switching Characteristics: Device
    12. 6.12 Switching Characteristics: Receiver
    13. 6.13 Dissipation Ratings
    14. 6.14 Typical Characteristics
  7. Parameter Measurement Information
  8. Detailed Description
    1. 8.1 Overview
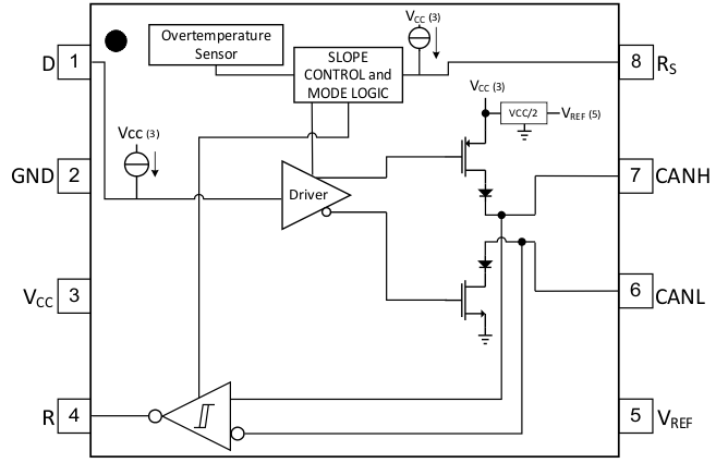
    2. 8.2 Functional Block Diagram
    3. 8.3 Feature Description
      1. 8.3.1 Mode Control
      2. 8.3.2 High-Speed Mode
      3. 8.3.3 Slope Control Mode
      4. 8.3.4 Low-Power Mode
      5. 8.3.5 Thermal Shutdown
    4. 8.4 Device Functional Modes
  9. Application and Implementation
    1. 9.1 Application Information
    2. 9.2 Typical Application
      1. 9.2.1 Design Requirements
        1. 9.2.1.1 Bus Loading, Length, and Number of Nodes
      2. 9.2.2 Detailed Design Procedure
        1. 9.2.2.1 CAN Termination
        2. 9.2.2.2 Loop Propagation Delay
      3. 9.2.3 Application Curve
    3. 9.3 System Example
      1. 9.3.1 ISO 11898 Compliance of HVD251 5-V CAN Bus Transceiver
        1. 9.3.1.1 Introduction
        2. 9.3.1.2 Differential Signal
        3. 9.3.1.3 Common-Mode Signal
  10. 10Power Supply Recommendations
  11. 11Layout
    1. 11.1 Layout Guidelines
    2. 11.2 Layout Example
  12. 12Device and Documentation Support
    1. 12.1 Related Links
    2. 12.2 Community Resources
    3. 12.3 Trademarks
    4. 12.4 Electrostatic Discharge Caution
    5. 12.5 Glossary
  13. 13Mechanical, Packaging, and Orderable Information

Package Options

Mechanical Data (Package|Pins)
Thermal pad, mechanical data (Package|Pins)
Orderable Information

1 Features

  • Drop-In Improved Replacement for the PCA82C250 and PCA82C251
  • Bus-Fault Protection of ±36 V
  • Meets or Exceeds ISO 11898
  • Signaling Rates(1) up to 1 Mbps
  • High Input Impedance Allows up to 120 Nodes on a Bus
  • Bus Pin ESD Protection Exceeds 14 kV HBM
  • Unpowered Node Does Not Disturb the Bus
  • Low-Current Standby Mode: 200-µA Typical
  • Thermal Shutdown Protection
  • Glitch-Free Power-Up and Power-Down CAN Bus Protection for Hot-Plugging
  • DeviceNet Vendor ID #806 (1)
(1) The signaling rate of a line is the number of voltage transitions that are made per second expressed in bps (bits per second).

2 Applications

  • CAN Data Buses
  • Industrial Automation
  • SAE J1939 Standard Data Bus Interface
  • NMEA 2000 Standard Data Bus Interface

Block Diagram

SN55HVD251 SN65HVD251 BlockDiagram_slls545.gif

3 Description

The HVD251 is intended for use in applications employing the Controller Area Network (CAN) serial communication physical layer in accordance with the ISO 11898 Standard. The HVD251 provides differential transmit capability to the bus and differential receive capability to a CAN controller at speeds up to 1 megabits per second (Mbps).

Designed for operation in harsh environments, the device features cross-wire, overvoltage and loss of ground protection to ±36 V. Also featured are overtemperature protection as well as –7-V to 12-V common-mode range, and tolerance to transients of ±200 V. The transceiver interfaces the single-ended CAN controller with the differential CAN bus found in industrial, building automation, and automotive applications.

Rs, pin 8, selects one of three different modes of operation: high-speed, slope control, or low-power mode. The high-speed mode of operation is selected by connecting pin 8 to ground, allowing the transmitter output transistors to switch as fast as possible with no limitation on the rise and fall slope. The rise and fall slope can be adjusted by connecting a resistor to ground at pin 8; the slope is proportional to the pin's output current. Slope control with an external resistor value of 10 kΩ gives about 15-V / µs slew rate; 100 kΩ gives about 2-V/µs slew rate.

If a high logic level is applied to the Rs pin 8, the device enters a low-current standby mode where the driver is switched off and the receiver remains active. The local protocol controller returns the device to the normal mode when it transmits to the bus.

Device Information(1)

PART NUMBER PACKAGE BODY SIZE (NOM)
SN55HVD251 WSON (8) 4.00 mm × 4.00 mm
SN65HVD251 SOIC (8) 4.90 mm × 3.91 mm
PDIP (8) 9.81 mm × 6.35 mm
  1. For all available packages, see the orderable addendum at the end of the data sheet.