SNOSCZ8 April   2016 LDC1612-Q1 , LDC1614-Q1

PRODUCTION DATA.  

  1. Features
  2. Applications
  3. Description
  4. Revision History
  5. Description Continued
  6. Pin Configuration and Functions
  7. Specifications
    1. 7.1 Absolute Maximum Ratings
    2. 7.2 ESD Ratings
    3. 7.3 Recommended Operating Conditions
    4. 7.4 Thermal Information
    5. 7.5 Electrical Characteristics
    6. 7.6 Timing Characteristics
    7. 7.7 Switching Characteristics - I2C
    8. 7.8 Typical Characteristics
  8. Detailed Description
    1. 8.1 Overview
    2. 8.2 Functional Block Diagram
    3. 8.3 Feature Description
      1. 8.3.1 Clocking Architecture
      2. 8.3.2 Multi-Channel and Single Channel Operation
      3. 8.3.3 Current Drive Control Registers
      4. 8.3.4 Device Status Registers
      5. 8.3.5 Input Deglitch Filter
    4. 8.4 Device Functional Modes
      1. 8.4.1 Startup Mode
      2. 8.4.2 Normal (Conversion) Mode
      3. 8.4.3 Sleep Mode
      4. 8.4.4 Shutdown Mode
        1. 8.4.4.1 Reset
    5. 8.5 Programming
      1. 8.5.1 I2C Interface Specifications
    6. 8.6 Register Maps
      1. 8.6.1  Register List
      2. 8.6.2  Address 0x00, DATA_MSB_CH0
      3. 8.6.3  Address 0x01, DATA_LSB_CH0
      4. 8.6.4  Address 0x02, DATA_MSB_CH1
      5. 8.6.5  Address 0x03, DATA_LSB_CH1
      6. 8.6.6  Address 0x04, DATA_MSB_CH2 (LDC1614 only)
      7. 8.6.7  Address 0x05, DATA_LSB_CH2 (LDC1614 only)
      8. 8.6.8  Address 0x06, DATA_MSB_CH3 (LDC1614 only)
      9. 8.6.9  Address 0x07, DATA_LSB_CH3 (LDC1614 only)
      10. 8.6.10 Address 0x08, RCOUNT_CH0
      11. 8.6.11 Address 0x09, RCOUNT_CH1
      12. 8.6.12 Address 0x0A, RCOUNT_CH2 (LDC1614 only)
      13. 8.6.13 Address 0x0B, RCOUNT_CH3 (LDC1614 only)
      14. 8.6.14 Address 0x0C, OFFSET_CH0
      15. 8.6.15 Address 0x0D, OFFSET_CH1
      16. 8.6.16 Address 0x0E, OFFSET_CH2 (LDC1614 only)
      17. 8.6.17 Address 0x0F, OFFSET_CH3 (LDC1614 only)
      18. 8.6.18 Address 0x10, SETTLECOUNT_CH0
      19. 8.6.19 Address 0x11, SETTLECOUNT_CH1
      20. 8.6.20 Address 0x12, SETTLECOUNT_CH2 (LDC1614 only)
      21. 8.6.21 Address 0x13, SETTLECOUNT_CH3 (LDC1614 only)
      22. 8.6.22 Address 0x14, CLOCK_DIVIDERS_CH0
      23. 8.6.23 Address 0x15, CLOCK_DIVIDERS_CH1
      24. 8.6.24 Address 0x16, CLOCK_DIVIDERS_CH2 (LDC1614 only)
      25. 8.6.25 Address 0x17, CLOCK_DIVIDERS_CH3 (LDC1614 only)
      26. 8.6.26 Address 0x18, STATUS
      27. 8.6.27 Address 0x19, ERROR_CONFIG
      28. 8.6.28 Address 0x1A, CONFIG
      29. 8.6.29 Address 0x1B, MUX_CONFIG
      30. 8.6.30 Address 0x1C, RESET_DEV
      31. 8.6.31 Address 0x1E, DRIVE_CURRENT_CH0
      32. 8.6.32 Address 0x1F, DRIVE_CURRENT_CH1
      33. 8.6.33 Address 0x20, DRIVE_CURRENT_CH2 (LDC1614 only)
      34. 8.6.34 Address 0x21, DRIVE_CURRENT_CH3 (LDC1614 only)
      35. 8.6.35 Address 0x7E, MANUFACTURER_ID
      36. 8.6.36 Address 0x7F, DEVICE_ID
  9. Application and Implementation
    1. 9.1 Application Information
      1. 9.1.1 Theory of Operation
        1. 9.1.1.1 Conductive Objects in an EM Field
        2. 9.1.1.2 L-C Resonators
    2. 9.2 Typical Application
      1. 9.2.1 Design Requirements
      2. 9.2.2 Detailed Design Procedure
        1. 9.2.2.1 Recommended Initial Register Configuration Values
        2. 9.2.2.2 Inductor Self-Resonant Frequency
      3. 9.2.3 Application Curves
  10. 10Power Supply Recommendations
  11. 11Layout
    1. 11.1 Layout Guidelines
    2. 11.2 Layout Example
  12. 12Device and Documentation Support
    1. 12.1 Device Support
      1. 12.1.1 Development Support
    2. 12.2 Documentation Support
      1. 12.2.1 Related Documentation
    3. 12.3 Community Resources
    4. 12.4 Related Links
    5. 12.5 Trademarks
    6. 12.6 Electrostatic Discharge Caution
    7. 12.7 Glossary
  13. 13Mechanical, Packaging, and Orderable Information

Package Options

Mechanical Data (Package|Pins)
Thermal pad, mechanical data (Package|Pins)
Orderable Information

1 Features

  • Qualified for Automotive Applications
  • AEC-Q100 Qualified With the Following Results:
    • Device Temperature Grade 1:–40°C to +125°C Ambient Operating Temperature Range
    • Device HBM ESD Classification Level 2
    • Device CDM ESD Classification Level C5
  • Easy-to-use – Minimal Configuration Required
  • Measure up to 4 Sensors with One IC
  • Multiple Channels Support Environmental and Aging Compensation
  • Multi-Channel Remote Sensing Provides Lowest System Cost
  • Pin-Compatible Medium and High-resolution Options
    • LDC1312-Q1/LDC1314-Q1: 2/4-ch 12-bit LDC
    • LDC1612-Q1/LDC1614-Q1: 2/4-ch 28-bit LDC
  • Sensing range beyond two coil diameters
  • Supports Wide Sensor Frequency Range of 1kHz to 10MHz
  • Power Consumption:
    • 35 µA Low Power Sleep Mode
    • 200 nA Shutdown Mode
  • 3.3V Operation
  • Support Internal or External Reference Clock
  • Immune to DC Magnetic Fields and Magnets

2 Applications

  • Automotive Buttons and Knobs
  • Linear and Rotational Encoders
  • Slider Buttons
  • Metal Detection in Industrial and Automotive
  • Flow Meters

3 Description

The LDC1612-Q1 and LDC1614-Q1 are 2- and 4-channel, 28-bit inductance to digital converters (LDCs) for inductive sensing solutions. With multiple channels and support for remote sensing, the LDC1612-Q1 and LDC1614-Q1 enable the performance and reliability benefits of inductive sensing to be realized at minimal cost and power. The products are easy to use, only requiring that the sensor frequency be within 1 kHz and 10 MHz to begin sensing. The wide 1 kHz to 10 MHz sensor frequency range also enables use of very small PCB coils, further reducing sensing solution cost and size.

Device Information(1)

PART NUMBER PACKAGE BODY SIZE (NOM)
LDC1612-Q1 WSON (12) 4.00 mm × 4.00 mm
LDC1614-Q1 WQFN (16) 4.00 mm × 4.00 mm
  1. For all available packages, see the orderable addendum at the end of the data sheet.

 
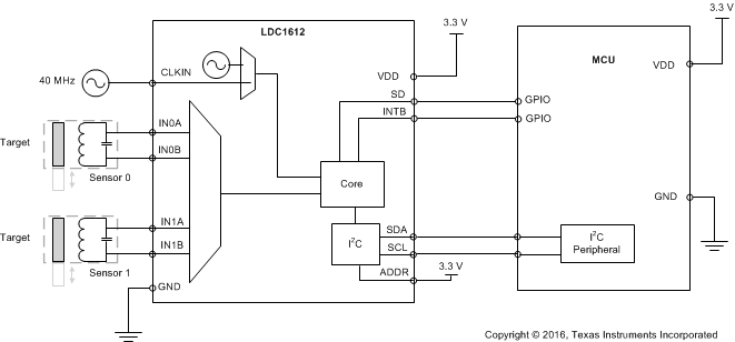
Simplified Schematic

LDC1612-Q1 LDC1614-Q1 simp_sch_LDC161x_snoscy9.gif

Measurement Precision vs. Target Distance

LDC1612-Q1 LDC1614-Q1 D002_SNOSCY9.gif