SLUSA55B October 2010 – April 2015
PRODUCTION DATA.
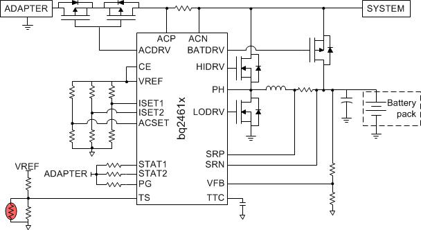
The bq24618 device is highly integrated Li-ion or Li-polymer switched-mode battery-charge controller. The bq24618 offers a constant-frequency synchronous switching PWM controller with high-accuracy charge current and voltage regulation, charge preconditioning, termination, adapter current regulation and charge status monitoring.
The bq24618 operates from either a USB port or AC adapter and supports charge currents up to 10 A. The device charges the battery in three phases: preconditioning, constant current, and constant voltage. Charge is terminated when the current reaches a minimum user-selectable level. A programmable charge timer provides a safety backup for charge termination. The bq24618 automatically restarts the charge cycle if the battery voltage falls below an internal threshold, and enters a low-quiescent current sleep mode when the input voltage falls below the battery voltage.
| PART NUMBER | PACKAGE | BODY SIZE (NOM) |
|---|---|---|
| bq24618 | VQFN (24) | 4.00 mm × 4.00 mm |

Changes from A Revision (October 2011) to B Revision
Changes from * Revision (October 2010) to A Revision